Комплексная автоматизация системы водоподготовки частного бассейна
SmartPool lite — программируемый шкаф автоматизации для управления циркуляцией, фильтрацией, дозированием реагентов, контролем pH, ORP, температуры и уровня воды. Поддержка MODBUS TCP.
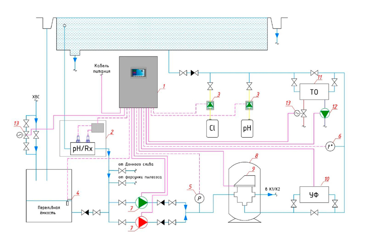
Схема внешних подключений (подробнее в инструкции)
Комплексная автоматизация системы водоподготовки частного бассейна
SmartPool lite — программируемый шкаф автоматизации для управления циркуляцией, фильтрацией, дозированием реагентов, контролем pH, ORP, температуры и уровня воды. Поддержка MODBUS TCP.
Схема внешних подключений (подробнее в инструкции)
Назначение системы SmartPool lite
Назначение системы SmartPool lite
Областью применения SmartPool lite являются частные бассейны (переливные, скиммерные), объекты с требованием удаленного мониторинга. Система предназначена для подключения технологического оборудования, автоматического поддержания параметров воды и централизованного управления с протоколированием событий.
Подробные условия для проектировщиков, интеграторов, монтажных организаций в коммерческом предложении.
Подробные условия для проектировщиков, интеграторов, монтажных организаций в коммерческом предложении.